扫描二维码

订阅kaiyun体育官方人口 微信

社区O2O群雄逐鹿,五大指标掘金王者——社区O2O行业深度报告

来源: 亚联金融数据作者:亚联金融数据
2015/5/14 22:19:44
社区O2O,指的是通过互联网、移动互联网,通过线上到线下资源的整合,实现产品或服务“最后一公里”的配送,以社区生活场景为中心,构建用户与商家、上门服务提供者之间连接的平台。

分享到: 新浪微博 腾讯微博
本文关键字: 社区O2O

社区O2O迎来最好时代,万亿市场静待爆发

(一)社区O2O商业价值巨大,BAT等互联网巨头纷纷布局

传统的商业O2O市场已经被电商巨头们蚕食殆尽,定位于“最后一公里”的社区O2O却是一个蕴藏着巨大潜力的新“蛋糕”。社区O2O,指的是通过互联网、移动互联网,通过线上到线下资源的整合,实现产品或服务“最后一公里”的配送,以社区生活场景为中心,构建用户与商家、上门服务提供者之间连接的平台。2011 年前后,借着当时团购市场的火爆,O2O在中国市场成为一种“新经济”,随着“BAT”等互联网巨头的进入,O2O更是越发火爆。

社区O2O未来商业卡位价值巨大,引“BAT”以及京东等巨头重点争夺流量入口和线下资源。伴随着O2O以吹枯拉朽之势席卷传统行业,社区O2O的卡位战也如火如荼上演。目前,“BAT”等巨头们对社区O2O地争夺主要聚焦在流量入口和线下资源两个方面。社区O2O平台流量入口的竞争主要体现在地图和支付,因为地图平台上有用户,有流量,有数据;支付平台不仅培养用户习惯形成卡位优势,而且可以获得商户及C端用户行为数据,数据获得后,C端可以通过精准营销、广告等形式变现,商户端可以基于经营数据分析提供互联网金融等增值服务。

“BAT”及京东四大巨头以自己优势领域切入,上下游全环节布局社区O2O。百度通过‘搜索+轻应用+支付’以及‘地图+LBS+支付’的支付场景,产生巨大的精准‘导流’效果,这种流量的增幅对社区商户相当可观。阿里依托支付宝整合小商户和商业综合体,推广“扫码枪”向线下交易渗透,围绕支付宝构建社区O2O 闭环。腾讯围绕微信通过“微信公众号+微信支付”切入本地生活社区O2O 市场。京东以物流为切入口发力O2O 力推京东到家,继与山西太原唐久便利店开展O2O 合作后,加大力度和快客、好邻居、良友等十家便利店在15 个城市展开合作。

(二)2014年是社区O2O元年,一二级市场大量资本涌入

2014年是社区服务类O2O兴起的元年,巨额资本流入,预计今年竞争将加剧。从去年底至今,各类社区O2O备受资本青睐,动辄上千万美金融资。据IT桔子统计,2014年拿到A轮融资的社区O2O项目有800多家,拿到B轮的有200多家。2014年8月成立,主要提供送货到家的服务的美到生活在年初更是筹得2500万美元A轮融资。今年,以基于LBS定位寻找家政阿姨作为O2O服务的切入点的e家洁完成B轮数千万美金融资。

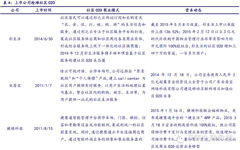
伴随一级市场社区O2O的火爆,二级市场上市公司也频频出手。A股方面作为国内楼宇对讲行业惟一上市企业的安居客(300155.SZ)在2014年中国国际社会公共安全产品博览会推出安居宝云对讲、云停车场两大系统,以用户生活的地理位置为基点,整合社区内的购物、娱乐、生活等,欲大力发展为用户提供一站式服务的社区O2O平台。H股方面作为社区O2O第一股的彩生活(1778.HK)依托所管理的上千家小区,以物业管理为基础,通过彩之云APP,将物业管理费、停车费、投诉报修等传统物业管理服务搬到线上的商业模式获得投资者普遍认可,上市不到2个月,股价最高涨幅超过100%。

(三)社区O2O渗透率低,万亿市场空间静待爆发

艾瑞咨询副总裁吴畏在2014中国互联网社区高峰论坛上发布《中国互联网社区高峰论坛O2O报告》,报告指出2014年本地生活O2O市场规模2350亿元人民币,预期规模和实际数值接近,本地生活O2O规模中,餐饮行业居首,占据40.1%,其次是休闲娱乐、酒店、婚恋等。

相比1.8万亿的网络市场,本地生活O2O渗透率较低,仅为4.4%。餐饮行业渗透率仅为2.5%左右,酒店的渗透率相对领先,达到27.1%,渗透率比较低的行业增长率会比较高。使用本地生活O2O作为社区O2O的近似值,采用下述两种方式估算社区O2O的市场规模,预计2020年社区O2O市场空间均在万亿以上。

1、据艾瑞咨询数据2014年中国本地生活O2O市场规模2350亿元人民币,其预测2017E达到4545.1亿元,2014-2017年4年复合增长率(CAGR)达28%,若照此复合增长率,到2020年市场规模将达到10,122.8亿元。

2、统计表明中国社区商业支出占总商业支出约30%,而目前在欧美国家,社区商业占据社会商业总支出的60%以上。2014 年社会消费品零售总额为26.2 万亿,按照30%的比例,社区商业支出约为7.9 万亿,2014 年本地生活O2O 市场规模为2350亿,渗透率约为3%。全国政协外事委员会副主任马秀红2014 年5 月18 日表示,预计2020 年中国社会消费品零售总额将达到62 万亿元,假设2020 年社区商业支出占总商业支出比重为40%(目前欧美国家水平社区商业支出占总商业支出约60%),假设社区o2o 渗透率提升到4.5%,约为11,160亿元。

2

高频打造流量入口,高价深耕垂直细分行业

(一)刚需是社区O2O 最佳切入点,高频或高价应用值得重点关注

社区O2O 利用社区趋同化特点,开展大数据行为分析,可以实现精准投放、高黏性、高转化率。O2O 服务的重要一环是收集用户行为形成大数据,并据此做大数据行为分析。对于社区来说,同一个社区的群体行为趋同化,尤其表现在刚需的生活服务领域。因此,利用这个特点,社区O2O 可以轻松将线下用户快速转化,获得新的用户数据开展行为分析从而提供更好的服务。例如,基于物业的O2O 服务,在停车管理、门禁管理、快递收件等领域分析调整,更多整合线下服务,实现服务的精准投放,提高用户黏性。

社区O2O 聚焦生活服务,从衣食住行等刚需领域切入最易获得大量用户。O2O 打通线上与线下关系,用户是基础。而从行业特点来看,提供刚需产品或服务的行业更易于吸引用户,保证用户资源,进而便于建立用户平台,发展流量收集数据,用互联网商业模式开展交易活动。社区O2O 覆盖美食餐饮、家政洗涤、婚庆婚礼、宠物动物、美容美发等多个生活服务领域,从衣食住行等刚需领域切入更易获得用户进而挖掘用户价值。

根据产品或者服务价格以及消费频次,我们可以将社区O2O 分为高频高价、高频低价、低频高价和低频低价四类。高频高价类生活服务存在的领域极少,低频低价的服务挖掘价值不大,我们认为,最具前景的社区O2O 将主要将集中在“ 高频低价”和“低频高价”两类,前者有望获得大量的粘性用户,后者则行业深挖空间大。

(二)高频低价:围绕衣食住行吃喝玩乐,覆盖最广大人群

餐饮及外卖O2O 服务属于典型的“懒人经济”,市场前景广阔。餐饮外卖存在强劲的刚性需求,随着“互联网+”的理念越来越深入人心,餐饮行业互联网化的程度也在逐渐增强,外卖O2O 市场规模在不断扩大。2014 年中国外卖市场规模达到了95.1 亿元,占到餐饮O2O 的9.7%,预期在2017 外卖市场规模有望突破400 亿元。目前餐饮及外卖O2O 主要有两种商业模式:自建O2O 模式和一站式O2O 模式,两种模式各有千秋。自建O2O 模式有利于定制化服务,但成本比较高,适用于品牌企业;一站式O2O 模式主要借助第三方平台,成本较低,比较适合资金不太充足的中小企业,但定制化程度很低。

打车O2O目前仍处于行业发展初期,未来想象空间巨大。2013年以来,打车软件发展的速度如同雨后春笋般迅速,随着竞争的加剧,目前基本形成了滴滴打车和快的打车双霸争雄的竞争格局。据中国电子商务开云全站官方下载 监测数据显示,截止2014年2月份,滴滴打车和快的打车双方补贴总额已达19亿元。双方的商业模式趋同,初期通过比拼资金实力抢占尽可能多的市场份额,等到用户粘性培养之后再行收费。打车软件的兴起,在一定程度上解决了“打车难”的问题,结合用户需求的推动,我们认为打车O2O发展潜力巨大。

电影O2O 市场需求强劲,在线电影购票有望成为主流。电影O2O 即是线上购票,线下取票观影。来自易观智库的最新数据显示,2014 年中国在线电影购票已经占据了总体电影票务市场份额的45.8%,到2015 年,在线电影购票很可能会超过线下购票并成为主流。目前,在线购票平台主要有在线选座平台、团购平台和电影城直销三种形式。其中在线选座占比最大,2014 年占据整体电影票务市场超过了30%,在线选座拥有更佳的用户体验,可以预测未来占比会继续增加。目前,进入在线选座的平台非常多,除了美团猫眼、大众点评、百度糯米这三大团购网站之外,还有格瓦拉、微信电影、时光网、淘宝电影、卖座网等数百家平台。

图10:电影在线选座发展历程

(三)高价低频:金融、医疗、教育汽车等领域含金量高

O2O 正快速渗透房地产各环节,互联网地产相关市场空间万亿级别。房产O2O 是一个典型的非标准化、低频次、高单价的服务行业。房地产拥抱互联网后,主要形成了新房销售O2O、家装建材O2O、社区服务O2O、租房O2O 以及二手房买卖O2O 等市场。2013年全国商品住宅销售额达到6.8 万亿,预期未来会长足的发展潜力。目前在房产O2O 市场上比较活跃的公司有搜房网、安居客、房多多、爱屋吉屋和房天下等。以房多多为例,公司成立于2011 年,其实质是连接买卖双方和经纪人的交易平台,产品覆盖广泛,包括房源宝、房点通、客多多、房多多经纪人、房多多等多款APP。

汽车O2O市场内容丰富,后市场潜力巨大。当前,整车流通领域的O2O主要有5种类型:积累了多年行业经验的垂直网站(如汽车之家、易车)、海量终端客户的电商巨头(如天猫、京东)、汽车制造商集团(如上汽集团的车享网)、大型汽车经销商集团自建平台(如庞大集团的电子商城)、跨界合作平台(如阿里与广汇共建的二手车O2O平台)。2016年左右我国预计汽车保有量将突破2亿辆。汽车售后服务市场内容丰富,包括汽保、汽车金融、汽车IT、汽车养护、汽车维修及配件、汽车文化及汽车运动、二手车及汽车租赁等。随车记、车蚂蚁、车护宝、养车无忧网、车易安养车网等汽车O2O信息平台市场关注度较高。

医疗O2O市场热度迅速升温,未来成长空间巨大。受到处方药网售征求意见稿的触发,以及电子处方、远程医疗、医疗信息化等医改利好信号的推动,医疗O2O发展火热。截至目前医疗O2O市场总融资近10亿美金。数据显示,到2017年年底,医疗O2O的市场规模将达到125.3亿元。比较典型的医疗O2O模式是线上预约线下就诊(挂号网,就医160,趣医网)、线上咨询线下就诊(春雨医生、好大夫、丁香园等)、线上就诊线下买药/送药(宜华健康等)、线上下单付费线下送药(阿里健康等)。我们认为医疗是一个很适合也很有必要做O2O的细分行业,这是由于医疗的属性决定的,医疗离不开线下的环节。医疗是一个万亿的市场,医疗O2O的空间足够大,预计未来将有更多的模式也会有更多的公司布局。

图12:多位一体的医疗O2O 服务

教育O2O盈利模式逐渐清晰,有望成为主流。据此前中国经济网与移动学习资讯网联合发布的《在线教育前景与热点分析报告》显示,教育行业,O2O是未来最被看好的商业模式(占比67.26%),高于排在后两位的B2B2C(43.36%)模式和B2C模式(38.94%)。在互联网的风暴下,传统的教育机构都会积极转型开展线上教育,但是纯粹的线上教育并不具有普适性。沪江网和好学教育等线上机构都在纷纷试水线下店。O2O模式结合了在线教育与传统教育的的优势,尤其是在职业培训和学历教育这些刚需强烈,且与线下教育联系紧密的方向,未来的教育线上线下相结合的O2O模式将是主流。

金融O2O 发展潜力巨大,移动支付是关键节点。当前,受互联网金融冲击、利率市场化、经济下行压力等多重冲击,中国金融变革不断加深,互联网产业的部分职能正走向金融化,金融O2O 迎来发展大契机。移动支付领域作为金融O2O 变革的中心,随着第三方支付牌照发放,移动支付行业开始快速发展,电信运营商、金融机构、互联网巨头、第三方支付企业等纷纷展开业务布局,占据支付入口。艾瑞咨询的报告显示,移动互联网支付将迎来爆发期,近场支付市场稳步增长,逐步放量。预计2014 年到2016 年,近场支付交易规模在爆发增长的第三方移动支付市场中占有率迅速提升,从4.4%攀升至15%,近场支付市场潜力看好。

3
交易比信息更有价值,支付、物流等通用环节有望积聚大流量

(一)社区O2O根据流程分为信息、交易、支付、物流四大环节

社区O2O的参与环节按照完整的商业逻辑和流程可以分为信息、交易、支付、物流四大环节,形成“四环模式”。社区O2O的关键是将线下的商务机会与互联网结合,把线上的技术优势和线下的人性化服务完美地融合起来,让互联网成为线下交易的前台。首先必须要通过一定的信息手段对线上客户导流,进入下一步的交易环节,产生实际的商品交易,并通过支付和物流环节完成最后现金流和物品的交换,形成社区O2O闭环。

图16:社区O2O参与环节之“四环模式”

(二)交易是社区O2O 的核心环节,交易平台类价值更大

交易是社区O2O 的核心环节,包含线上交易和线下交易,其未来的最大价值意义在于流量的转换和变现。社区O2O 依托一定的商户资源,通过线上线下互动提高交易效率,为商家和消费者带来便利和利益,交易处于这一过程的核心环节。从用户端看,社区O2O 用户大多数拥有车、房等固定资产,流量极具价值。从商家端看,正好可以通过交易环节获取用户的交易行为、消费习惯和交易历史数据,并通过持续不断的数据积累和大数据分析,未来可以实现精准营销、征信等多重商业应用,实现流量的转换和变现。

图17:京东社区O2O 消费场景

从企业是否布局交易环节看,交易平台类社区O2O比信息平台类社区O2O更具价值优势。根据社区O2O平台的定位,信息平台类仅限于与用户交流互动、提供相应的用户所需的信息;交易平台类则介入交易环节,完成交易购买的动作。我们通过分析发现,信息媒体平台的社区O2O难以获取到客户的交易数据流、资金流、信息流、物流等的精确数据,从而难以形成大数据沉淀,从而挖掘客户的潜在价值,难以线上线下双向互动流量从而打造生态闭环。因此,我们认为,交易平台类社区O2O价值要大于信息平台类的社区O2O。

(三)支付、物流等环节通用性强,能够积聚流量建立生态圈

支付是数据流、资金流汇聚的重要环节,未来卡位价值巨大。一方面,线上支付是电商产业链的必然构成环节并已大量普及,支付环节必将随着传统电商转型从而移植到线下;另一方面,收银台是数据流、资金流的汇聚平台,伴随着传统行业转型未来价值巨大,支付环节再次成为系统服务商争夺的对象。作为社区O2O 发展的基础服务之一,第三方支付企业也不断通过服务升级,紧贴O2O 最新潮流,包括二维码扫码支付等多种新兴支付方式风起云涌,支付业务量不断快速增长。

物流作为社区O2O“四环模式”的最后一个关键环节,是打通最后一公里实现与终端消费群的常态化触点,其大数据搜集能力对于切入社区O2O 商业价值巨大。物流不仅承载着产品和服务最后一公里的传递,更是链接人和产品、服务的中枢纽带,是与用户直接零距离接触的末端介质,物流人员可以看成是另一类型的移动媒介,通过物流环节可以搜集用户的信息反馈,其价值在于是大数据搜集和累积。市场纷纷布局,通过物流切入社区O2O。三泰控股通过速递易“跑马圈地”,抢占大社区平台,通过线下平台积累用户,吸引优质用户向线上转移,未来实现流量变现。顺丰依托传统的物流优势延伸社区服务,顺丰旗下的“嘿客”便利店,除可以提供快递物流业务、虚拟购物外,还具备ATM、冷链物流、团购预售、试衣间、洗衣、家电维修等多项业务。


支付和物流等环节因为“通用”而高频,从通用环节切入的社区O2O 具有流量优势。支付和物流属于通用环节,各类企业纷纷布局。BAT 切入社区O2O 方式类同,阿里通过地图和支付宝线下支付,腾讯通过微信、大众点评、位置服务,百度则通过百度地图和LBS 服务等方式切入社区O2O 环节。上市公司方面,三泰控股通过速递易布局物流环节,未来不排除公司将进一步布局支付环节,从而形成全流程布局,对接线上业务布局,打造线上线下生态一体化商业模式。捷顺科技通过停车场缴费一卡通切入社区O2O,同时收购支付公司布局支付环节。从整体上看,无论是巨头、上市公司还是非上市公司,未来全流程闭环布局是一大趋势。

4

五大指标掘金社区O2O王者

(一)社区O2O流量是基础,业务分成能力决定空间

社区O2O线上线下双向互动分别产生不同的商业模式组合,盈利价值包含线上、线下两部分,流量是基础,业务分成能力决定空间。线上部分,用户和流量是衡量线上价值的重要标准,基于流量的大数据分析和营销服务、产品推送、互联网金融等各类商业形态,产生盈利价值,盈利形态包括广告费用、资金沉淀费、贷款利润收入等多种形态。线下部分是o2o相比传统互联网的区别所在,就目前O2O形态而言,最主要的盈利模式是业务分成,例如物流费用、广告费用、营销等业务分成。


(二)五大指标筛选社区O2O潜在龙头

社区o2o价值=流量L*ARPU值(流量分为线上、线下两部分,能否参与分成以及用户属性都影响ARPU值)。上文,我们根据产品或者服务价格以及消费频次,将社区O2O分为高频高价、高频低价、低频高价和低频低价四类。而社区O2O按照完整的商业逻辑和流程可以分为信息、交易、支付、物流四大环节,根据涉及环节的不同可以分为信息平台类、交易平台类和通用平台类。我们认为流量大小和ARPU值可以通过是否高频、高价、布局核心环节(交易)、从通用环节(支付、物流)切入、企业执行力等五大指标进行衡量。五大衡量指标简述如下:

(1)高频:生活服务社区O2O切入口

高频的本地生活服务极具用户吸引力,拥有大量的用户流量资源,牢牢卡位入口资源。

(2)高价:垂直细分行业未来具备强大整合能力

一些下游空间巨大的低频高价行业,拥有较高的ARPU值,开展O2O也有巨大的潜在价值可以挖掘。

(3)交易:社区O2O核心参与环节

通过交易环节直接获取用户交易数据,及掌握“交易数据”,提升ARPU值。

(4)支付、物流:社区O2O通用环节

支付、物流通用环节,占有大量的现金流、物流流量,通用性意味着潜在流量大。

(5)执行力强并具有互联网思维的公司将在竞争中胜出

线下执行能力决定企业O2O之路能走多远,O2O行业用户体验依赖线下产品服务质量,核心难点在于线上线下结合,拥有互联网思维管理层能在传统行业与互联网化之间找到最佳的切入点,对流量和ARPU值都有重要影响。

图24:五大指标与社区O2O企业盈利关系

我们根据以上五个指标分析社区O2O 主要上市公司发现,三泰控股最具潜力,核心优势在于把握了物流这个通用环节延展性强,同时执行力互联网思维领先。彩生活和捷顺科技紧随其后,均覆盖高频应用,彩生活的执行力,捷顺科技目标用户的高价值特点突出。根据综合评分,我们依次推荐三泰控股、彩生活、捷顺科技、石基信息、新开普、安居宝等公司。


责编:吴朋天
vsharing 微信扫一扫实时了解行业动态
portalart 微信扫一扫分享本文给好友
著作权声明:kaiyun体育官方人口 文章著作权分属kaiyun体育官方人口 、网友和合作伙伴,部分非原创文章作者信息可能有所缺失,如需补充或修改请与我们联系,工作人员会在1个工作日内配合处理。
畅享
首页
返回
顶部
×
畅享IT
    信息化规划
    IT总包
    供应商选型
    IT监理
    开发维护外包
    评估维权
客服电话
400-698-9918
Baidu
map